效劳电话 : 96609

天下人民代表大会常务委员会关于修改《中华人民共和国民事诉讼法》的决议
(2021年12月24日第十三届天下人民代表大会常务委员会第三十二次聚会通过)
第十三届天下人民代表大会常务委员会第三十二次聚会决议对《中华人民共和国民事诉讼法》作如下修改:
一、增添一条,,,,,作为第十六条:“经当事人赞成,,,,,民事诉讼活动可以通过信息网络平台在线举行。。。。“民事诉讼活动通过信息网络平台在线举行的,,,,,与线下诉讼活动具有一律执法效力。。。。”
二、将第三十九条改为第四十条,,,,,第二款修改为:“适用浅易程序审理的民事案件,,,,,由审讯员一人独任审理。。。;;O虏闳嗣穹ㄔ荷罄淼幕臼率登逦⑷σ逦窆叵得魅返牡谝簧竺袷掳讣,,,,,可以由审讯员一人适用通俗程序独任审理。。。。”
三、将第四十条改为第四十一条,,,,,增添一款,,,,,作为第二款:“中级人民法院对第一审适用浅易程序审结或者不平裁定提起上诉的第二审民事案件,,,,,事实清晰、权力义务关系明确的,,,,,经双方当事人赞成,,,,,可以由审讯员一人独任审理。。。。”
四、增添一条,,,,,作为第四十二条:“人民法院审理下列民事案件,,,,,不得由审讯员一人独任审理:“(一)涉及国家利益、社会公共利益的案件;;;“(二)涉及群体性纠纷,,,,,可能影响社会稳固的案件;;;“(三)人民群众普遍关注或者其他社会影响较大的案件;;;“(四)属于新类型或者疑难重大的案件;;;“(五)执法划定应当组成合议庭审理的案件;;;“(六)其他不宜由审讯员一人独任审理的案件。。。。”
五、增添一条,,,,,作为第四十三条:“人民法院在审理历程中,,,,,发明案件不宜由审讯员一人独任审理的,,,,,应当裁定转由合议庭审理。。。。“当事人以为案件由审讯员一人独任审理违反执法划定的,,,,,可以向人民法院提出异议。。。。人民法院对当事人提出的异议应当审查,,,,,异议建设的,,,,,裁定转由合议庭审理;;;异议不建设的,,,,,裁定驳回。。。。”
六、将第八十七条改为第九十条,,,,,修改为:“经受送达人赞成,,,,,人民法院可以接纳能够确认其收悉的电子方法送达诉讼文书。。。。通过电子方法送达的讯断书、裁定书、调解书,,,,,受送达人提出需要纸质文书的,,,,,人民法院应当提供。。。。“接纳前款方法送达的,,,,,以送达信息抵达受送达人特定系统的日期为送达日期。。。。”
七、将第九十二条改为第九十五条,,,,,第一款修改为:“受送达人着落不明,,,,,或者用本节划定的其他方法无法送达的,,,,,通告送达。。。。自觉出通告之日起,,,,,经由三十日,,,,,即视为送达。。。。”八、将第一百六十一条改为第一百六十四条,,,,,修改为:“人民法院适用浅易程序审理案件,,,,,应当在立案之日起三个月内审结。。。。有特殊情形需要延伸的,,,,,经本院院长批准,,,,,可以延伸一个月。。。。”
九、将第一百六十二条改为第一百六十五条,,,,,修改为:“下层人民法院和它派出的法庭审理事实清晰、权力义务关系明确、争议不大的简朴款子给付民事案件,,,,,标的额为各省、自治区、直辖市上年度就业职员年平均人为百分之五十以下的,,,,,适用小额诉讼的程序审理,,,,,实验一审终审。。。。“下层人民法院和它派出的法庭审理前款划定的民事案件,,,,,标的额凌驾各省、自治区、直辖市上年度就业职员年平均人为百分之五十但在二倍以下的,,,,,当事人双方也可以约定适用小额诉讼的程序。。。。”
十、增添一条,,,,,作为第一百六十六条:“人民法院审理下列民事案件,,,,,不适用小额诉讼的程序:“(一)人身关系、工业确权案件;;;“(二)涉外案件;;;“(三)需要评估、判断或者对诉前评估、判断效果有异议的案件;;;“(四)一方当事人着落不明的案件;;;“(五)当事人提出反诉的案件;;;“(六)其他不宜适用小额诉讼的程序审理的案件。。。。”十一、增添一条,,,,,作为第一百六十七条:“人民法院适用小额诉讼的程序审理案件,,,,,可以一次开庭审结并且当庭宣判。。。。”
十二、增添一条,,,,,作为第一百六十八条:“人民法院适用小额诉讼的程序审理案件,,,,,应当在立案之日起两个月内审结。。。。有特殊情形需要延伸的,,,,,经本院院长批准,,,,,可以延伸一个月。。。。”
十三、增添一条,,,,,作为第一百六十九条:“人民法院在审理历程中,,,,,发明案件不宜适用小额诉讼的程序的,,,,,应当适用浅易程序的其他划定审理或者裁定转为通俗程序。。。。“当事人以为案件适用小额诉讼的程序审理违反执法划定的,,,,,可以向人民法院提出异议。。。。人民法院对当事人提出的异议应当审查,,,,,异议建设的,,,,,应当适用浅易程序的其他划定审理或者裁定转为通俗程序;;;异议不建设的,,,,,裁定驳回。。。。”
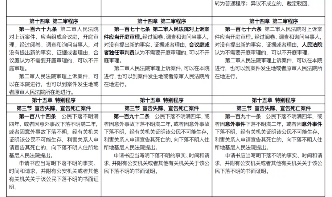
十四、将第一百六十九条改为第一百七十六条,,,,,第一款修改为:“第二审人民法院对上诉案件应当开庭审理。。。。经由阅卷、视察和询问当事人,,,,,对没有提出新的事实、证据或者理由,,,,,人民法院以为不需要开庭审理的,,,,,可以不开庭审理。。。。”
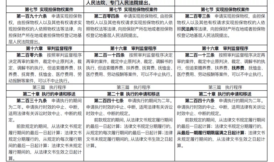
十五、将第一百九十四条改为第二百零一条,,,,,修改为:“经依法设立的调解组织调解告竣调解协议,,,,,申请司法确认的,,,,,由双方当事人自调解协议生效之日起三十日内,,,,,配合向下列人民法院提出:“(一)人民法院约请调解组织开展先行调解的,,,,,向作出约请的人民法院提出;;;“(二)调解组织自行开展调解的,,,,,向当事人住所地、标的物所在地、调解组织所在地的下层人民法院提出;;;调解协议所涉纠纷应当由中级人民法院统领的,,,,,向响应的中级人民法院提出。。。。”
十六、将第十三条中的“忠实信用”修改为“诚信”;;;将第四十六条、第一百三十七条、第一百四十一条中的“审讯长”修改为“审讯长或者独任审讯员”;;;将第八十二条中的“节沐日”修改为“法定休沐日”;;;将第一百零六条、第一百五十一条、第二百零六条、第二百五十七条中的“抚育费”修改为“抚育费”;;;将第一百二十八条中的“合议庭组成职员”修改为“审讯职员”;;;将第一百四十九条中的“由本院院长批准”修改为“经本院院长批准”;;;将第一百八十四条、第一百八十五条中的“意外事故”修改为“意外事务”;;;将第一百八十七条中的“其近支属或者其他利害关系人”修改为“利害关系人或者有关组织”;;;将第一百九十条中的“或者他的监护人”修改为“自己、利害关系人或者有关组织”;;;将第一百九十三条中的“民法通则”修改为“民法典”;;;将第一百九十六条中的“物权法”修改为“民法典”;;;将第二百三十九条中的“从划定的每次推行时代的最后一日起盘算”修改为“从最后一期推行限期届满之日起盘算”。。。。本决议自2022年1月1日起施行。。。。《中华人民共和国民事诉讼法》凭证本决议作响应修改并对条文顺序作响应调解,,,,,重新宣布。。。。













